LIANXI
LIUYAN
WENZHANG
SHOUYE
JIANJIE
DONGTAI
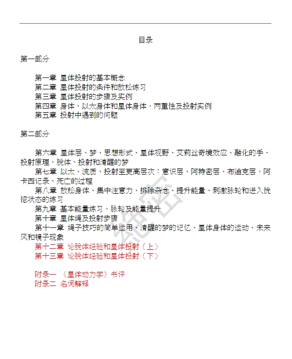
MULU
欢迎加入全球最大灵学社群
全球灵学社群
瑜伽经
耶稣基督
道家佛家
赛斯通灵
释放法
奇迹课程
与神对话
零极限
  • 全球灵学社群网是一个公益性网站,旨在帮助朋友们快速入门并达到灵性成长。网站搜集整理多种灵性方法,包括零极限、释放法、奇迹课程、赛斯通灵、道家佛家、与神对话、耶稣基督等。我们号召每个人追求觉醒,理性修行,脚踏实地,为社会和谐和建设做出贡献。

     最新公告:
公益性网站
爱党爱国,全球最大的灵学社群
 • 当前位置:
最新文章  ZUIXINWENZHANG
论星体投射

全球最大灵性图书馆(灵性图书馆,灵性读书会,灵性电子书,灵性资源库,灵性课程网),永久在线地址,终身包更新,免费下载学习。

灵性书库(电子书籍)会员80元,全网课程合集(音频视频)会员198元,如果想要加入会员,可以联系我,单本代找电子书的话,3元一本,微信:356508476